如何帶領敬拜讚美
(網上文章資料)
何謂敬拜與讚美
讚美
- 定義:直接對神的稱頌,及間接對人誇讚神、尊崇神。
- 本質:是一種表現生命的行為。
- 關係:較為單向的表達。
- 原因:因神所做的事而讚美,焦點在神的作為上。
- 動機:需要神的恩典及神福。
- 動力:往往發自魂的感受。
- 例子:詩19,29,66,95,96,100
敬拜
- 定義:直接與三一神之間的交流,互動表達對神敬畏、尊敬、愛慕、感恩、委身。
- 本質:是一種聖潔生活方式,用心靈和誠實 (約4:23)。
- 關係:親密的敬拜,基於神與人的雙向關係。
- 原因:因神所是而敬拜,焦點在神的本位上。
- 動機:付出、獻祭、要將來榮耀神。
- 動力:從靈裡面發出的。
- 例子:詩66,95,96
敬拜與讚美是:
- 以神為中心(自發性,獻祭性)
- 敬拜是自由的,釋放的,但不是情緒的或外面的
- 敬拜的根基
– 對神的認識
– 與神的關係
– 聖潔的生活
– 敬拜是一種生活
我們為何要敬拜讚美神
- 受造即為敬拜 – 創2:7 有靈的活人 ; 啟19:4-5
- 他是配得我們敬拜讚美的 – 啟4:8-11;詩95:6-7;詩96;詩150:1-4
- 敬拜讚美是神的心意及吩咐,也是一種事奉 – 詩150:6 ; 詩148:1;詩149:1;約4:23
敬拜讚美帶來的結果
- 使我們純淨,勝過自我中心
- 釋放,得勝–使徒16:22-26(p.188)
- 讓神的寶座,神的榮光,神的能力在我們心中,也在我們中間 (詩22:3)
- 但你是聖潔的,是用以色列的讚美為寶座的(居所的) (使2:46-47)
- 當稱謝進入他的門,當讚美進入他的院;當感謝他,稱頌他的名。(詩100:4)
如何敬拜讚美神
- 等候,感謝,讚美,敬拜
- 舉手 (詩143);唱詩歌頌 (詩47,146);拍手 (詩47,98);用樂器 (詩150);跳舞 (詩149);歡呼 (詩32);跪下 (詩95,使9);站立 (詩134);靜默 (詩62)
如何帶領有恩膏的小組敬拜:帶領者的角色
帶領者的角色
- 是位君王
– 主動、自信、積極、帶領
– 主導敬拜中的速度、節奏、氣氛、次序、節目
- 是位先知
– 敏銳、柔軟、有屬靈方向
– 表達豐富的真理,帶領認識真神,隨時與聖靈同工
- 是位祭司
– 介紹人、嚮導、橋樑、中保
– 把人帶到神面前,把神帶到人面前
帶領者的屬靈講究
- 釋放自由
- 因信稱義
- 主動剛強
- 聖靈同工
- 默想神話
- 經歷神工
帶領者的帶領步驟
- 宣告邀請
- 讚美感恩
- 進入敬拜
- 經歷同在
- 彰顯作為
帶領者的帶領技巧
- 讀一段聖經
- 講一句鼓勵的話
- 說一則小故事或見證
- 彼此代禱
- 分享詩歌背景
- 詩歌教唱
變換唱法
- 提醒:更深、更多地進入敬拜
- 注意拍子的準確度及銜接
- 帶領禱告要釋放
- 不講道,少交通
- 避免情緒化的詩歌及帶領
如何挑選小組敬拜的詩歌
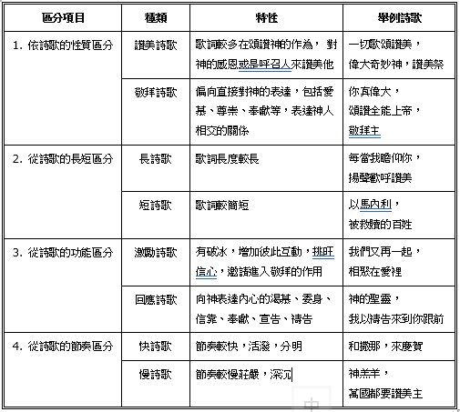
認識詩歌的種類:

如何配搭詩歌:
(聚會敬拜帶領時間宜控制在20-30分鐘內,故選取詩歌最好在4-5首)
讚美與敬拜詩歌的搭配:
- 讚美的詩歌常放在前面,呼召並激勵人進入敬拜
- 讚美的詩歌可以唱1-2首,第一首可以選較輕快的讚美詩,第二首則可選速度中板的讚美詩歌或敬拜詩歌
- 之後接敬拜的詩歌,更深的進入神的同在
- 有時也可在敬拜詩歌結束後,轉接讚美的詩歌,進入歡呼,榮耀,得勝中
短詩歌及長詩歌的搭配:
- 短詩 – 稍長 – 長詩
- 短詩 – 長詩 – 短詩
- 稍長 – 短詩 – 長詩
激勵詩歌與回應詩歌的搭配:
- 激勵詩歌最好放在第一首,且不超過兩首為宜
- 中間加上主題詩歌
- 回應的詩歌放在最後
快詩歌與慢詩歌的搭配:
詩歌節奏的快慢要有漸層,勿忽快忽慢
- 快詩歌 – 快詩歌 – 慢詩歌
- 快詩歌 – 慢詩歌 – 慢詩歌
- 慢詩歌 – 慢詩歌 – 快詩歌
詩歌的串連:
- 選取相同的調號或調性相似的詩歌
- 選取相關的主題
- 注意拍子,變換勿太大
例如:
選三首 “A調”且皆為4/4拍的歌,主題是“尊崇主”
1. 哦主 我神
2. 我要歌頌你聖名
3. 願你崇高
如何使用樂器:
- 樂器的種類:通常包括鋼琴、電子琴、吉他,不妨有時也嘗試鈴鼓及其他簡單的樂器
- 與司琴配搭:帶領敬拜者務必提早告知司琴,且事先練習配合並一起禱告
- 沒有司琴時:有時可以清唱,或可使用詩歌錄音帶、伴唱帶、MIDI等為伴奏